新冠肺炎疫情发生后,土木学院全面贯彻落实党中央、北京市和学校疫情防控会议精神,坚持“把广大师生生命安全和身体健康放在第一位”指导思想,第一时间成立学院疫情防控工作领导小组,推行“1234”工作法,做到统一部署、全体动员、严格防控、精准施策,以必胜信心和有力措施坚决打赢疫情防控阻击战。
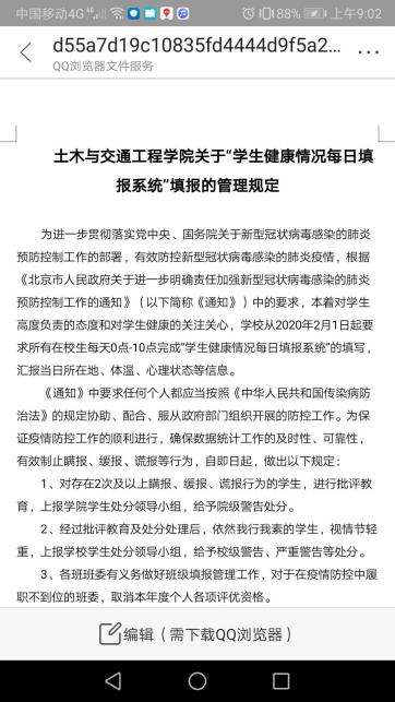
用好一张表,精准摸排疫情防控底数。从1月23日,每日信息组对师生情况进行了解,及时掌握师生动态,学院逐一了解京外师生情况,做到情况明、底数清。学院采用《学生健康情况每日填报系统》点对点掌握学生身体、体温、心理、地域等变化情况。学生身心健康出现波动或者地域出现变化,辅导员第一时间了解相应情况,有针对性地开展指导和帮扶工作。学院出台《关于“学生健康情况每日填报系统”填报的管理规定》,要求全体学生有责任和义务如实填写每日情况。

学院出台《关于“学生健康情况每日填报系统”填报的管理规定》
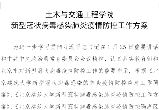
抓好疫情防控和教育教学两条主线,确保“两不误”。疫情防控作为当前首要政治任务,按照学校工作要求,学院制定了《新型冠状病毒感染肺炎疫情防控工作方案》,明确指导思想,树立“科学制定延期开学教学和管理方案”、“全面摸排师生健康状况”“做好防疫期间师生一对一联通”“确保师生身心健康”“做好新学期信息化教学管理工作”五大工作任务目标。专门成立4个工作小组,由学院疫情防控领导小组统一指挥协调,分别负责学院防控信息审核上报、师生思想教育与宣传、教学方案调整和应急处置工作。总体上,学院师生思想稳定,“抗疫必胜”信心充足,对学生中发现的一些身体和心理上的不适情况第一时间上报学校并得到有效解决。

土木学院疫情防控工作方案
“停课不停教,停课不停学”,教育教学是学校重点工作。制定《金年会官网2019/2020学年第二学期延期开学的教育教学工作方案》,对教学管理、本科生在线理论教学形式、实践教学安排、研究生在线教学和论文指导、教学质量监控、招生工作和重考工作等做具体部署。学院成立在线教育教学领导小组,主动作为,组织各系部教师在线培训、调整教学方案、研讨在线教学备课等。

土木学院延期开学教育教学工作方案
发挥三支队伍的先锋带头作用。党支部、团学组织和在线教学工作领导小组是学院开展疫情防控和教育教学工作的三支先锋队伍。
党支部勇当旗手,积极响应学校和学院号召,发挥战斗堡垒作用,19个党支部线上开展主题党日活动。教工党支部针对在线教学备课、学生学业指导等工作展开研讨,围绕教育教学工作服务师生。专业基础部党支部发布《结构力学》电子教材,指导学生进行课程预习,道桥工程系党支部为教师提供在线教学备课经验分享和指导。学生党支部不忘初心,以实际行动展现当代大学生责任与担当,部分党员主动请战,投身家乡一线疫情防控工作;部分党员以身作则,带领班级同学坚持“学习打卡”,分享学习计划,做到“防疫不放松,停课不停学”。

教工党支部开展线上主题党日活动

学生党员积极投身家乡疫情防控一线
团学组织勇担使命,督促同学每天进行身体健康状况线上打卡,不断完善打卡机制,完成每日汇报工作,发挥助手和后备军作用。精心策划各类线上活动,陪伴师生健康居家、科学防“疫”。院学生会和新闻宣传中心联合22名身在湖北的土木学子,共同策划“同心守望 共克时艰”活动,连续推出十期文创报道,介绍湖北城市人文地理、疫情防控英雄和土木湖北学子感言,让在湖北的“守望者”们不孤独。“学霸联盟”开展学习总动员,推出“21天学习打卡”、“每日一练”“在线学习网络软件指南”等栏目,号召同学们做好开学在线学习准备。土木心联会线上指导同学们如何进行心理减压和开展健康网络生活等。

团支部开展线上活动,为同学们传递信心
学生组织开展的各项线上活动
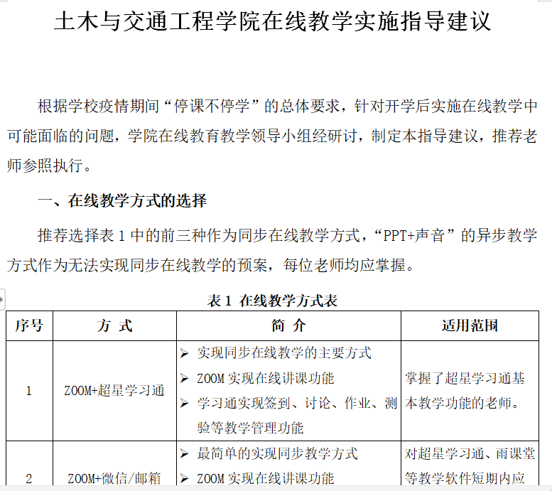
在线教学工作领导小组勇挑重担,第一时间对全院教师做在线教学动员及培训,为全院教师在线教学提供指导和技术支持。学校在线课程建设工作组成员许鹰老师主动承担培训责任,结合学院情况对在线教学授课方式做详细介绍,同时全程在线为教师们解答在线教学备课过程中遇到的疑问及难题。学院下发《在线教学实施指导建议》,对在线教学方式和实施过程提供具体指导。班主任、研究生导师、辅导员共同编织“关爱网”,一方面关心关注学生们身体状况和生活困难,另一方面对学生课程预习、论文写作、就业应聘等进行针对性指导。

学院出台的《在线教学实施指导建议》
把握四个重点工作领域,强化育人作用。做好师生思想舆论引导,利用新闻网、公众号、微信群等网络平台加强防疫和开学准备宣传,发布经官方确认的疫情防控信息、学院防疫动态和教育教学工作安排等,疫情期间,北建土木共发布各类推送共56篇,其中原创类内容15篇、通知公告类推送8篇、科普文章3篇、线上主题教育活动类推送11篇、转载学校公众号疫情专题推送和新闻稿19篇。引导师生坚定信心、科学防“疫”,在做好自身健康防护基础上,把精力投入到开学准备上来。做好学生心理健康疏导,针对日报系统中出现的学生心理波动,班主任、辅导员、研究生导师第一时间连线沟通,了解学生情况,有针对性地帮助学生进行心理疏导。目前学院开展心理疏导50余人次,重点关注在线学习困难学生35人,长期服药学生13人,临时经济困难学生10人,涉及学业、生活、防疫等各方面。做好学业就业指导,授课教师及时与选课学生取得联系,建立“课程群”,提前沟通授课方式、测试网络软件,做好在线学习指导。开展教工党支部与学生党支部及班级一对一帮扶工作,针对学业、就业有困难学生,施行“一人一案”精准指导。做好生活防疫服务,针对师生反应的生活防疫困难,学院给退休教师送口罩、邮递口罩,给京外尤其是湖北学生申请困难补助,邮递口罩、消毒液等物资,尽全力做好生活防疫保障。